El objetivo de esta practica es hacer una maquina de estados que reconozca la clave ingresada (0237) a través del teclado matricial y al ser esta dectetada se tiene que encender un led que indique que la clave se ingreso correctamente.
lo primero para hacer este laboratorio es plantear el diagrama de estados y luego la tabla de estados, y con esto poder sacar las ecuaciones correspondientes a los estados siguientes para los flips flops.
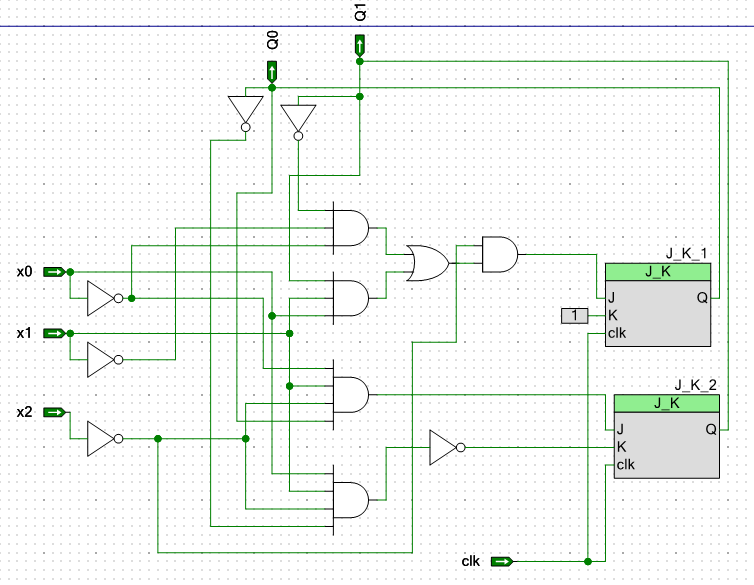
Acontinuacion se muestra como se hizo la implementacion de la maquina de estados utilizando flipflops JK.

El simbolo del esquematico anterior queda de la siguiente manera ;

La clave se va a reconocer cuan los estados siguientes cuando sean 1 (Q0=1, Q1=1) y ademas cuando se oprima el numero 7, la implementacion de esto se muestra acontinuacion.

entonces la implementacion total con el teclado matrical y todos los componentes en el circuito es la siguiente.
